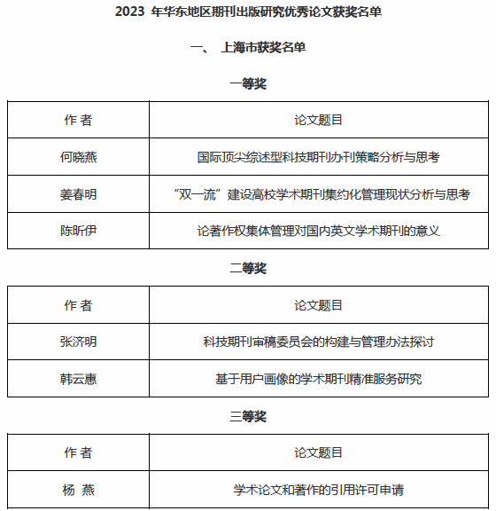
近日,上海市期刊协会通报了华东地区期刊出版研究优秀论文获奖情况。上海大学期刊社多人荣获华东地区期刊出版研究优秀论文奖,其中《电化学能源评论(英文)》编辑部何晓燕、陈昕伊;《先进制造进展》编辑部姜春明荣获一等奖;《中国运筹学会会刊》编辑部张济明、《秘书》编辑部韩云惠荣获二等奖;《应用数学和力学(英文版)》编辑部杨燕荣获三等奖。
2023年华东地区期刊出版研究优秀论文评选活动由华东地区期刊协会联盟组织开展,经各省(市)期刊协会初评、推荐,华东地区期刊出版研究优秀论文评审委员会终评,共评选出一等奖39篇,二等奖57篇,三等奖96篇。其中,上海期刊获一等奖13篇,二等奖19篇,三等奖30篇。
近年来,期刊社坚持“刊学研”联动发展,在搭建学术交流平台,打造学术人才培养阵地的同时加强期刊出版研究,以期为学术期刊的可持续发展和上海大学学科建设提供持久动力。
附:
